|
引言:中频电源是一种静止变频装置,它将三相工频电源变换成单相中频交流电。中频电源对各种负载适应能力强、应用范围广,主要用于金属的透热、熔炼、焊接、淬火、回火、热处理等。近年来,随着电力电子技术的高速发展,由单极型MOS管和双极型GTR管复合成的IGBT(绝缘栅双极型晶体管)新型功率器件,因其具有输入阻抗高、工作速度快、开关频率高、压降低、载流量大、驱动电路简单等优点而广泛用于各类固态电源中。由IGBT功率器件构成的高效节能中频电源,在工业透热、熔炼领域得到大力推广应用。
本文以不锈钢、铝制品压接复合锅底加工用IGBT中频电源加热机为例,介绍IGBT中频电源的原理和检修方法。这些检修方法也适用于其它中频电源设备。
1 中频电源原理
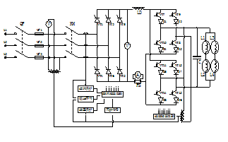
IGBT中频电源加热机的核心是IGBT中频电源,其电路原理如图1所示。

图1 IGBT中频电源电路原理图
三相工频交流电,经主交流接触器KM接通后输送到整流电路,通过由VT1~VT6晶闸管组成的三相桥式全控整流电路整流,变为电压可调的脉动直流电,再经平波电抗器LD滤波成平滑的直流电供给逆变电路。逆变电路由2个结构完全相同的IGBT逆变器并联组成,这种结构形式能使中频电源负载能力增大1倍。每个逆变器由4只IGBT(VT7~VT10或VT11~VT14)及相随的4个整流二极管(D1~D4或D5~D8)组成,它与负载中的加热头(感应线圈)L1~L4、电热电容C一起,组成单相LC并联谐振式逆变器。从逆变电路输出的中频交流电大电流通过加热头,在垂直于感应线圈轴线表面内产生强烈的感应电流(又称涡流),使紧贴加热头的金属制品快速发热。
IGBT中频电源功率的调整,是通过调节功率电位器改变整流触发脉冲控制角,从而改变整流电路输出直流电压来实现的。输出中频频率由负载LC并联振荡器的谐振频率决定,这是因为逆变触发脉冲控制信号取自负载回路,当负载LC参数发生变化时,逆变器输出频率也相应发生变化,起到自动调整频率的作用。
当电压、电流检测取样信号超过预先设定的过压、过流整定值时,主控制板内的保护电路工作,控制三相全控整流桥从整流区快速拉到逆变区,将电抗器中的能量反馈回电网,同时使主交流接触器KM线圈失电切断主电源,从而保护了主电路,避免事故的发生。
2 检修
IGBT中频电源检修
IGBT中频电源故障检修,是在普通电气故障检修流程、方法和经验基础上,根据IGBT中频电源工作原理和结构特点,应用控制电源检测法、假负载替代检修法、关键点波形判断法等,快速、高效、彻底地排除故障。下面介绍IGBT中频电源故障检修流程。
(1)断电状态系统检查。在主机总电源开关QF断开的情况下,检查各部分是否有脱落、烧焦、打火等现象,同时按电流流通方向用数字万用表对IGBT中频电源装置作系统全面检查,以避免贸然通电进一步扩大故障和烧坏元器件。先检查保险管和主交流接触器是否正常,检查保险管时不能只以红色指示器弹出来判断开路,最好通过测量来确认。接着用万用表×200档在路检测整流晶闸管,除控制极G与阴极K间的阻值约为33Ω外(受驱动变压器线圈影响),阳极A、阴极K和控制极G间的阻值均应为无穷大,否则整流晶闸管已损坏。同样用万用表×2k档在路检测IGBT各引脚间的电阻,除集电极C到发射极E间的阻值约为1.6kΩ外,栅极G、集电极C和发射极E间的阻值均应为无穷大,否则IGBT已损坏。值得注意的是,有些IGBT异常时用万用表测量不出来,需应用控制电源检测法通过测量波形才能断定。最后,断开安装电热电容组铜排的前后连接,检测电热电容组两极间的阻值是否为无穷大,若不是则表明电容漏电或击穿短路。将连接电容与母铜排的软铜线逐个断开进行测量检查,直到找出漏电或短路的电容,通常,在电热电容组中有预留电容,因此只需断开损坏电容另接预留电容即可。
(2)控制电源检测IGBT逆变器。在IGBT中频电源装置中,控制电源与主电源的接通是分开控制的。在只接通控制电源的情况下,先用示波器测量逆变驱动板输出波形,同一角线桥臂逆变驱动板输出波形大小、形状是一致的。若某块逆变驱动板输出波形异常,则可通过更换上正常驱动板来检测该块驱动板是否损坏,若输出波形正常,则该驱动板损坏,否则IGBT损坏。其次用双踪示波器的2个探头同时进行测量检查,探头CH1逐个测量VT7、VT9、VT11、VT13的驱动板输出波形,探头CH2逐个测量VT8、VT10、VT12、VT14的驱动板输出波形,在二条角线桥臂波形的全部交汇点一致的情况下,才可以判断全部IGBT工作基本正常。用示波器测得的逆变驱动板正常输出波形如图2所示。

图2 逆变驱动板正常输出波形图
(3)假负载检查整流电路。在电抗器LD和分流器RS后断开逆变主回路,接上由3只100W/220V白炽灯串联而成的假负载。接通控制电源和主电源,启动电源后调节功率电位器,观察整流输出的直流电压能否达到额定最大电压(约500V),整流输出的波形是否稳定正确、移相范围及线性良好。若不正常,则测量整流触发脉冲波形,以判断是否为整流触发电路或晶闸管故障。
(4)通电工作测量关键点波形。重新连接好逆变主回路,启动并使IGBT中频电源运行在小功率状态。用示波器测量逆变输出主波形,波形应稳定正确、整齐一致,若波形异常,则应用控制电源检测法重点检查逆变电路。再使IGBT中频电源运行在较大功率状态,除测量逆变输出主波形外,还要测量整流输出主波形、电抗器平波后的主波形,这些主波形都必须稳定正确、整齐一致。用示波器测得的IGBT中频电源空载时的整流输出、电抗器平波后和逆变输出三大主波形如图3所示。
图3 IGBT中频电源整流、平波和输出三大主波形图
(5)报警保护的检修。保护电路的检修主要按照IGBT中频电源上的报警指示,有针对性地对相关电路和器件进行检查。过压保护主要检查逆变驱动电路、IGBT、电热电容、感应线圈等;过流保护检查晶闸管和IGBT及其驱动电路、二极管、电热电容、感应线圈等;循环冷却水保护检查外部冷却水、热交换器、增压水泵、内部冷却水管路等。
3 结束语
在使用IGBT中频电源设备前,需充分了解IGBT中频电源的工作原理及中频电源设备的主要性能参数。在使用IGBT中频电源设备过程中,需注重日常保养和定期维护,定期清理机内的灰尘杂物,检查紧固导电连接部位,保持循环冷却水的水温和流量等,使IGBT中频电源一直处于正常工作状态。在IGBT中频电源设备出现异常时,需按照IGBT中频电源工作原理,科学分析故障原因,并运用示波器检测关键点波形等方法,按检修流程快速彻底排除故障。通过上述措施,可使IGBT中频电源设备长期正常稳定运行,服务于生产并创造最大的效益。 |